Fusobacterium Stool Test

In our metaanalysis the overall pooled diagnostic accuracy of fecal f. At the phylum level firmicutes and proteobacteria tend to dominate.

Quantitation Of Faecal Fusobacterium Improves Faecal


Although stool dna testing of fusobacterium nucleatum might be a potential marker for the detection of colorectal.

Fusobacterium stool test. Auc area under the receiver operating characteristic curve. The gi map stool test utilizes cutting edge quantitative pcr technology to provide a true dnapcr based stool test. The oral microbiome contains over 800 strains of bacteria.

Nucleatum has a certain value for the diagnosis of crc. Fusobacterium is very rarely found among the usual gut bugs but it appears to flourish in colon cancer cells. Tumours the difficulty in detecting fusobacterium nucleatum in stool by conventional methods prevented further explor.

Researchers discovered that fusobacterium flourishes in colon cancer cells and is often also associated with ulcerative colitis a condition in which inflammation destroys the cells that line the colon and is also a risk factor for colon cancer. The diagnostic performance of faecal immunochemical test fit marker fusobacterium nucleatum fn and their combined test. This technology has high sensitivity specificity and a rapid turnaround.

In the current study fecal samples were collected prior to bowel preparation from participants of screening colonoscopy in the german blitz study. Thus it is important as in the tahara and ohkusa studies described above that mucosal biopsies rather than stool samples are used to assess the fusobacterium load in a patient or that specific enrichment methods are used on stool samples where mucosal biopsies are unavailable 14. Although stool dna testing of fusobacterium nucleatum might be a potential marker for the detection of colorectal tumours the difficulty in detecting fusobacterium nucleatum in stool by conventional methods prevented further explorations.

The diagnostic performance of faecal immunochemical test fit marker fusobacterium nucleatum fn and their combined test indicated by the receiver operating characteristic roc curve analysis for colorectal cancer in the discovery a and validation b cohorts. The pooled sensitivity and specificity of fecal f. Fusobacterium has been identified in former studies as a leading gut bacterium associated with colorectal cancer but it is still not clear if it plays an oncogenic role.

Nucleatum was 71 and 76 for crc indicating that fecal f. Sensitivity and area under the receiver operating characteristic curve auc for diagnosing colorectal cancer a and advanced adenoma b. The gi pathogens include bacteria parasites and viruses.

The pooled sensitivity 36 specificity 73 and auc 060 for cra were low. However ubiome doesnt test beyond the genus level so most people will have anywhere between 15 and 100 types of bacteria at the genus level. Nucleatum auc was 080 for crc.

Quantitation Of Faecal Fusobacterium Improves Faecal


Quantitation Of Faecal Fusobacterium Improves Faecal


Fusobacterium Nucleatum Symbiont Opportunist And Oncobacterium


Quantitation Of Faecal Fusobacterium Improves Faecal


Overview Of Mutation Status And Fusobacterium Levels Download Table


Fusobacterium Nucleatum Symbiont Opportunist And Oncobacterium


Fusobacterium Nucleatum And Colorectal Cancer A Review


Fusobacterium Nucleatum Symbiont Opportunist And Oncobacterium


Https Www Diagnosticsolutionslab Com Sites Default Files U16 Gi Map Interpretive Guide Pdf


Frontiers Global Investigations Of Fusobacterium Nucleatum In


Specific Increase Of Fusobacterium In The Faecal Microbiota Of


Frontiers Global Investigations Of Fusobacterium Nucleatum In


Fecal Bacteria Act As Novel Biomarkers For Noninvasive Diagnosis


Fecal Bacteria Act As Novel Biomarkers For Noninvasive Diagnosis


Gi Map Test Comprehensive Stool Analysis Results


Invasive Fusobacterium Nucleatum Activates Beta Catenin Signaling


Http Cpo Media Net Ecp 2019 Congress Presentations 94 Nuciforo Ecp 20nice 202019 Final Pdf


Quantitation Of Faecal Fusobacterium Improves Faecal


Detection Of Fusobacterium Nucleatum In Stool And Colonic Tissues


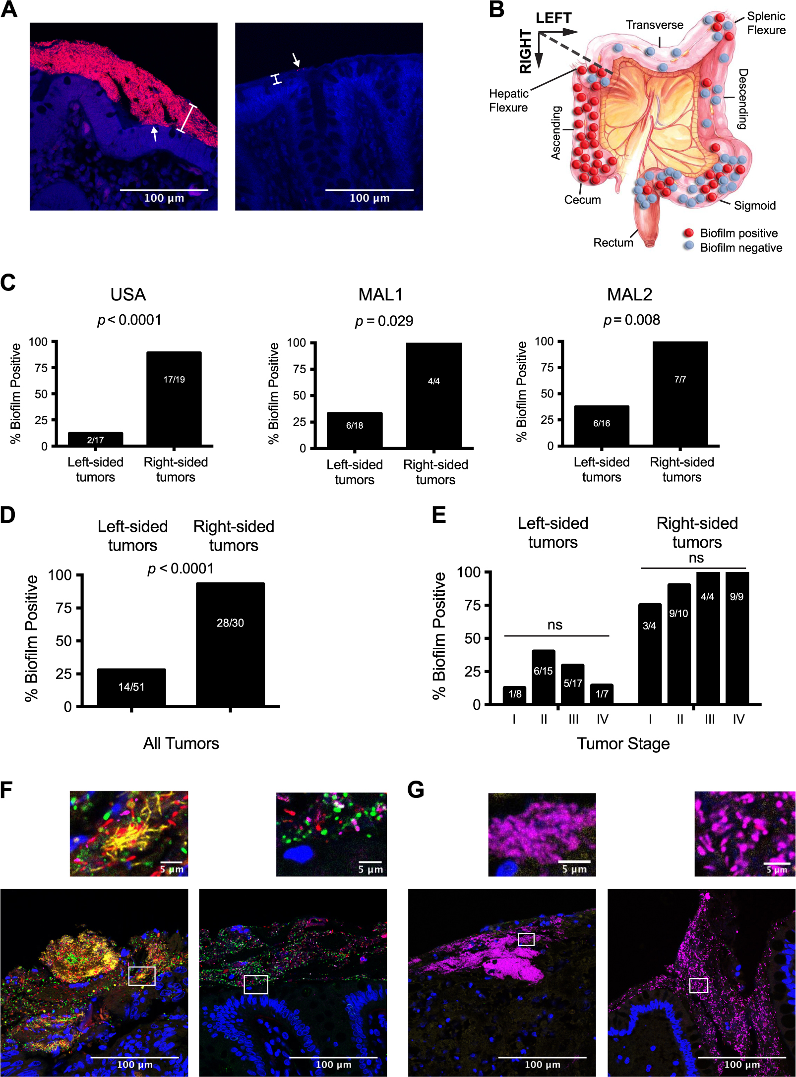
Linear Discriminant Analysis Of Association Between Sampling Sites


Studies With Positive Detection Of Fusobacterium In Colorectal


Fusobacterium Is Associated With Colorectal Adenomas


Pdf Fecal Fusobacterium Nucleatum For The Diagnosis Of Colorectal


Dental Plaque Fusobacterium Nucleatum


Proinflammatory Diet Linked To Colorectal Cancer Testing Positive


Stool Testing Rebecca Bitzer Associates


Http Cpo Media Net Ecp 2019 Congress Presentations 94 Nuciforo Ecp 20nice 202019 Final Pdf


Fusobacterium S Link To Colorectal Neoplasia Sequenced A


Gi Map Gi Microbial Assay Plus Diagnostic Solutions Laboratory


Detection Of Fusobacterium Nucleatum In Stool And Colonic Tissues


Frontiers Fusobacterium Nucleatum Activates Endoplasmic


Studies Looking At Fusobacterium Associations With Colorectal


Microbial Markers In Colorectal Cancer Detection And Or Prognosis


Southern Chinese Populations Harbour Non Nucleatum Fusobacteria


Fecal Fusobacterium Nucleatum For The Diagnosis Of Colorectal


2


Detection Of Fusobacterium Nucleatum In Stool And Colonic Tissues


Fusobacterium S Link To Colorectal Neoplasia Sequenced A


Gi Map Test Order Online Planet Naturopath


Fecal Fusobacterium Nucleatum For The Diagnosis Of Colorectal


A Novel Faecal Lachnoclostridium Marker For The Non Invasive


Frontiers Global Investigations Of Fusobacterium Nucleatum In


High Resolution Bacterial 16s Rrna Gene Profile Meta Analysis And


Quantification Of Fusobacterium Nucleatum By Qpcr Results Of Qpcr


Quantitation Of Faecal Fusobacterium Improves Faecal


Association Between Fusobacterium Nucleatum And Colorectal Cancer


Fusobacterium Nucleatum Potentiates Intestinal Tumorigenesis And


Agar Fusobacterium Nucleatum


Fecal Bacteria Act As Novel Biomarkers For Noninvasive Diagnosis


Highly Sensitive Stool Dna Testing Of Fusobacterium Nucleatum As A


Analyzing The Gut Microbiome To Help Detect Colorectal Cancer


Frontiers Fusobacterium Nucleatum Aggravates The Progression Of


Detection Of Fusobacterium Nucleatum In Stool And Colonic Tissues


Noncontiguous Finished Genome Sequence And Description Of


Evaluation Of Antibody Level Against Fusobacterium Nucleatum In


Interaction Between Host Micrornas And The Gut Microbiota In


Relationship Between Fusobacterium Nucleatum Inflammatory


Fecal Bacteria Act As Novel Biomarkers For Noninvasive Diagnosis


Re Purposing 16s Rrna Gene Sequence Data From Within Case Paired


A Novel Faecal Lachnoclostridium Marker For The Non Invasive


2


Detection Of Fusobacterium Nucleatum In Stool And Colonic Tissues


Pdf Fusobacterium Nucleatum The Cause Of Human Colorectal Cancer


Gi Map Gi Microbial Assay Plus Diagnostic Solutions Laboratory


Https Academic Oup Com Clinchem Article Pdf 64 9 1327 31701794 Clinchem1327 Pdf


Https Journals Sagepub Com Doi Pdf 10 1177 0004563216643970


Metagenomic Analyses Of The Gut Microbiota Associated With


Detection Of Fusobacterium Nucleatum In Stool And Colonic Tissues


Fusobacterium Nucleatum Symbiont Opportunist And Oncobacterium


Pdf Fusobacterium Nucleatum The Cause Of Human Colorectal Cancer


Antibody Responses To Fusobacterium Nucleatum Proteins In


Fusobacterium Nucleatum Gram Stain Morphology


Https Journals Sagepub Com Doi Pdf 10 1177 0004563216643970


Fusobacterium Nucleatum Symbiont Opportunist And Oncobacterium


Progress In Characterizing The Linkage Between Fusobacterium


Https Journals Sagepub Com Doi Pdf 10 1177 0004563216643970


Gut Bacteria Can Prevent Or Promote Colorectal Cancer Based On


Relationship Between Fusobacterium Nucleatum Inflammatory


Highly Sensitive Stool Dna Testing Of Fusobacterium Nucleatum As A


Two New Studies Reveal Universal Gut Microbiome Signatures In


Southern Chinese Populations Harbour Non Nucleatum Fusobacteria


Fusobacterium Nucleatum Promotes Metastasis In Colorectal Cancer


Gi Effects Stool Profiles Genova Diagnostics


Fusobacterium Nucleatum Tumor Dna Levels Are Associated With


The Long Term Microbiota And Metabolic Status In Patients With


Https Journals Sagepub Com Doi Pdf 10 1177 0004563216643970


Microbiota Profile Is Different For Early And Invasive Colorectal


Http Cpo Media Net Ecp 2019 Congress Presentations 94 Nuciforo Ecp 20nice 202019 Final Pdf


Quantitation Of Faecal Fusobacterium Improves Faecal


Https Academic Oup Com Clinchem Article Pdf 64 9 1327 31701794 Clinchem1327 Pdf


Southern Chinese Populations Harbour Non Nucleatum Fusobacteria


Gi Map Gi Microbial Assay Plus Diagnostic Solutions Laboratory


Frontiers Fusobacterium Nucleatum Aggravates The Progression Of


Gi Map Test Comprehensive Stool Analysis Results


Specific Bacteria And Metabolites Associated With Response To


Actinomyces


Frontiers Fusobacterium Nucleatum Aggravates The Progression Of


Bacteria May Aid Growth Of Colorectal Cancer National Cancer


Human Infection With Fusobacterium Necrophorum Necrobacillosis


Relationship Between Fusobacterium Nucleatum Inflammatory


Https Www Diagnosticsolutionslab Com Sites Default Files U16 Gi Map Interpretive Guide Pdf


Http Cpo Media Net Ecp 2019 Congress Presentations 94 Nuciforo Ecp 20nice 202019 Final Pdf


Evaluation Of Antibody Level Against Fusobacterium Nucleatum In



0 Response to "Fusobacterium Stool Test"

Post a Comment

French Console Table With Mirror

Wooden Antique Table French Console Table With Framed Mirror Buy